DIY Antispark with switch for 15€ (open source)

Hi everybody,
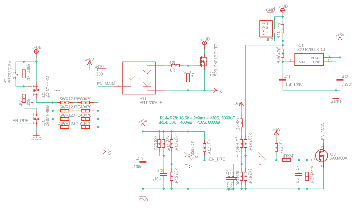
For one of my recent projects I needed a antispark and power switch device, that can enable and disable power to a VESC at battery level and the associated currents.
Unhappy with what the market has, I created my own with actual precharge and short circuit detection, and I am sharing the files here.
The boards can be bought off JLCPCB already populated with all components, ready to go, for ~5-8 Euro per board.

The way it works:
Once applied power or once a switch is closed, depending on your preference, the capacitors of the attached (V)ESC will be precharged softly. This process is monitored. Once the capacitors are full, the main “switch” (MOSFET) on the highside (positive cable) will be closed. If however the voltage does not rise as expected (e.g. short circuit on the output) the board will go into safe state and disconnect all power from the output.

This board has the following benefits:

  • Soft pre-charge will be beneficial for connectors and capacitors
  • Turn-on short circuit detection protects you and the hardware
  • Separate on/off switch input for remote operation
  • High-side (positive wire) switch: GND stays attached at all time → easier system design

Specs:

  • 20V - 84V operation
  • 10-15kW devices controllable, depending on battery voltage (full range currently untested)
  • 60x20mm size

If you want to help me test this board, I am giving 10 of them away for free, just contact me.
EDIT: Thanks for all the offers to test! :slight_smile:

Some images:
image


image
image

11 Likes

Looks great.

Do I see that correctly.

You only need to attach + as a fullsize cable and GND on the board can be a small wire just to power the board?

Correct.

8 Likes

Love to test it, and I’m almost recovered from my ACL reconstruction.
So… if you still have one spare, then I’m your guy :slight_smile:

1 Like

Wow. You added some nice features. Is it based on issues seen with mechanical DC battery switches, or just primarily features that safely enables remote on/off with relays/gpio?

Mechanical switches don’t have any pre charging afaik
This is hard on the switch contact and on the capacitors in your ESC
Also, mechanical switches are big and hard to waterproof…

I mainly use the board as Antispark only (see example images), so I can just plug non-antispark connectors in and it will do the rest.

This is also a bigger problem at my 20S (84V) setups, with lower voltages the energy at power-up lowers quadratically, so at 14s for example normal Antispark connectors work fine too.

1 Like

Whats the current capacity? I’ll happily test one.

The FET is rated to 350 or 400A
I will do some checks myself but 200A should work no problem
Always keep in mind that’s battery current, so e.g. 200A at 16S is like 12kW of power
I only know one person consuming roughly half that at 50kmh

1 Like

Really nice features!
Just to check (if I remember my electronics correctly), this will not protect in a reverse polarity situation, will it? Q2 will breakdown?

Love it, thanks Ludwig! I’m currently using Surlock connectors combined with QS8 (as a serial connection and anti-spark), but would be interested to implement as an antispark directly. Happy to test if you want!

No, it will not! 20char…

Am I joke to you :rofl:? 20char

1 Like

Maniac rather :wink: 20 char…

I would like to test it. I’m just finishing my build now. Perfect timing!

Hi
I would like to test one and open to pay you something. Will be tested on a Jetsurfboard with a Lehner Motor and a MGM Compro.
At the moment it runs at 200Amps stable with a Molicell 14S14P 21700 P42.
Should be okay or?
Thanks Fabian

Thanks everybody for the offers to test!
I will soon contact the selected testers!

1 Like

I’d like to buy 2 since I’m already too late to be a tester.

1 Like

I am not planning on selling them myself, but I think I can work something out with Jasmin from openfoil.com

However, only after the testing is finished and I am certain the circuit works reliably and as expected. I will keep you updated here how everything is going

Does the circuit drain any power when used as switch in the off position?

No, no measurable power draw

1 Like